嗨, 欢迎来到肇庆龙丰自动化!
网站首页
手机版
加入收藏
肇庆龙丰自动化
400-0230-221
首页
学校简介
课程
师资
教学环境
学校新闻
学校资讯
网上报名
联系我们
您的当前位置:
首页
课程体系
肇庆PLC智能制造培训班
肇庆PLC智能制造培训班
课程级别
入门级
培训周期
3-6个月
培训时间
咨询电话
400-0230-221
选班报名
在线咨询
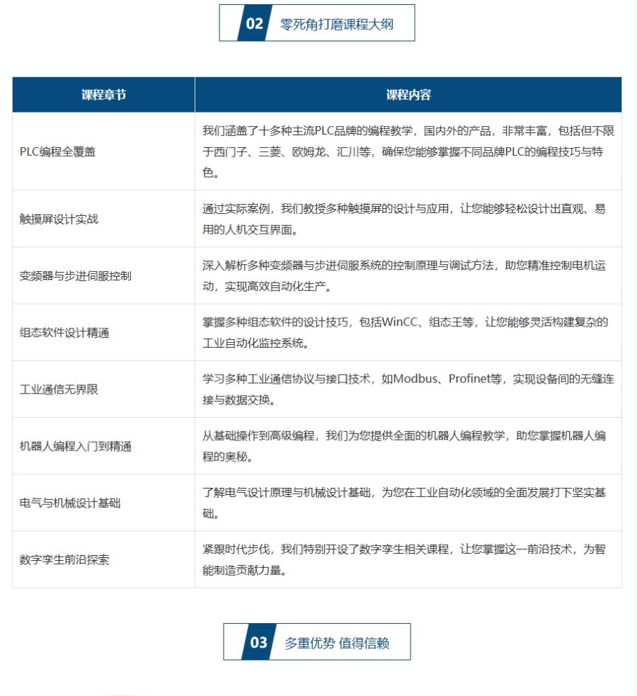
课程介绍
上一篇
无
下一篇
肇庆PLC编程培训课程
在线留言
*
您的姓名
*
联系电话
*
报名课程
备注说明
提交报名
联系我们
报名热线:400-0230-221
点击联系客服
学校资讯
学校新闻
相关推荐
MORE
肇庆ABB工业机器人
查看详情
肇庆龙丰PLC培训课
查看详情
肇庆PLC编程培训课
查看详情
肇庆PLC智能制造培
查看详情
肇庆龙丰自动化 校区地址:
备案号:豫ICP备2022004167号-2
版权所有:
51寻校
网站用户隐私协议
免费试听
QQ:3248711581
扫码咨询
400-0230-221